Suppr超能文献

负载葫芦素B的PLGA/β - TCP复合支架通过诱导血管生成促进骨再生。

PLGA/β-TCP composite scaffold incorporating cucurbitacin B promotes bone regeneration by inducing angiogenesis.

作者信息

Cheng Wen-Xiang, Liu Yan-Zhi, Meng Xiang-Bo, Zheng Zheng-Tan, Li Ling-Li, Ke Li-Qing, Li Ling, Huang Cui-Shan, Zhu Guo-Yuan, Pan Hu-Dan, Qin Ling, Wang Xin-Luan, Zhang Peng

机构信息

Centre for Translational Medicine Research & Development, Shenzhen Institute of Advanced Technology, Chinese Academy of Sciences, Shenzhen, PR China.

Shenzhen Engineering Research Center for Medical Bioactive Materials, Shenzhen, PR China.

出版信息

J Orthop Translat. 2021 Nov 1;31:41-51. doi: 10.1016/j.jot.2021.10.002. eCollection 2021 Nov.

Abstract

OBJECTIVES

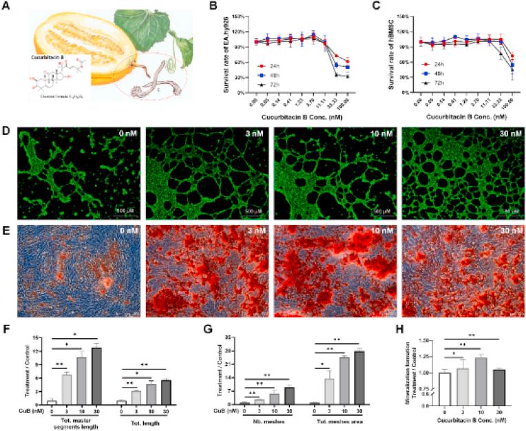
Vascularization is an essential step in successful bone tissue engineering. The induction of angiogenesis in bone tissue engineering can be enhanced through the delivery of therapeutic agents that stimulate vessel and bone formation. In this study, we show that cucurbitacin B (CuB), a tetracyclic terpene derived from Cucurbitaceae family plants, facilitates the induction of angiogenesis

METHODS

We incorporated CuB into a biodegradable poly (lactide-co-glycolide) (PLGA) and β-tricalcium phosphate (β-TCP) biomaterial scaffold (PT/CuB) Using 3D low-temperature rapid prototyping (LT-RP) technology. A rat skull defect model was used to verify whether the drug-incorporated scaffold has the effects of angiogenesis and osteogenesis for the regeneration of bone defect. Cytotoxicity assay was performed to determine the safe dose range of the CuB. Tube formation assay and western blot assay were used to analyze the angiogenesis effect of CuB.

RESULTS

PT/CuB scaffold possessed well-designed bio-mimic structure and improved mechanical properties. CuB was linear release from the composite scaffold without affecting pH value. The results demonstrated that the PT/CuB scaffold significantly enhanced neovascularization and bone regeneration in a rat critical size calvarial defect model compared to the scaffold implants without CuB. Furthermore, CuB stimulated angiogenic signaling via up-regulating VEGFR2 and VEGFR-related signaling pathways.

CONCLUSION

CuB can serve as promising candidate compound for promoting neovascularization and osteogenesis, especially in tissue engineering for repair of bone defects.

THE TRANSLATIONAL POTENTIAL OF THIS ARTICLE

This study highlights the potential use of CuB as a therapeutic agent and strongly support its adoption as a component of composite scaffolds for tissue-engineering of bone repair.

摘要

目的

血管化是成功进行骨组织工程的关键步骤。通过递送刺激血管和骨形成的治疗剂,可以增强骨组织工程中血管生成的诱导。在本研究中,我们表明葫芦素B(CuB),一种源自葫芦科植物的四环萜烯,有助于诱导血管生成。

方法

我们使用3D低温快速成型(LT-RP)技术将CuB掺入可生物降解的聚(丙交酯-共-乙交酯)(PLGA)和β-磷酸三钙(β-TCP)生物材料支架(PT/CuB)中。使用大鼠颅骨缺损模型来验证含药支架是否具有促进骨缺损再生的血管生成和成骨作用。进行细胞毒性试验以确定CuB的安全剂量范围。采用管腔形成试验和蛋白质印迹试验分析CuB的血管生成作用。

结果

PT/CuB支架具有设计良好的仿生结构和改善的机械性能。CuB从复合支架中呈线性释放,且不影响pH值。结果表明,与不含CuB的支架植入物相比,PT/CuB支架在大鼠临界尺寸颅骨缺损模型中显著增强了新生血管形成和骨再生。此外,CuB通过上调VEGFR2和VEGFR相关信号通路来刺激血管生成信号。

结论

CuB可作为促进新生血管形成和成骨的有前景的候选化合物,尤其是在骨缺损修复的组织工程中。

本文的转化潜力

本研究突出了CuB作为治疗剂的潜在用途,并有力支持其作为骨修复组织工程复合支架的组成部分被采用。

https://cdn.ncbi.nlm.nih.gov/pmc/blobs/5f5a/8571783/b0c458220d3d/gr1.jpg

文献AI研究员

20分钟写一篇综述,助力文献阅读效率提升50倍。

立即体验

用中文搜PubMed

大模型驱动的PubMed中文搜索引擎

马上搜索

文档翻译

学术文献翻译模型,支持多种主流文档格式。

立即体验