• 文献检索
  • 文档翻译
  • 深度研究
  • 学术资讯
  • Suppr Zotero 插件Zotero 插件
  • 邀请有礼
  • 套餐&价格
  • 历史记录
应用&插件
Suppr Zotero 插件Zotero 插件浏览器插件Mac 客户端Windows 客户端微信小程序
定价
高级版会员购买积分包购买API积分包
服务
文献检索文档翻译深度研究API 文档MCP 服务
关于我们
关于 Suppr公司介绍联系我们用户协议隐私条款
关注我们

Suppr 超能文献

核心技术专利:CN118964589B侵权必究
粤ICP备2023148730 号-1Suppr @ 2026

文献检索

告别复杂PubMed语法,用中文像聊天一样搜索,搜遍4000万医学文献。AI智能推荐,让科研检索更轻松。

立即免费搜索

文件翻译

保留排版,准确专业,支持PDF/Word/PPT等文件格式,支持 12+语言互译。

免费翻译文档

深度研究

AI帮你快速写综述,25分钟生成高质量综述,智能提取关键信息,辅助科研写作。

立即免费体验

一种新型的可喷涂热敏水凝胶与锌修饰的二甲双胍相结合可促进皮肤伤口愈合。

A novel sprayable thermosensitive hydrogel coupled with zinc modified metformin promotes the healing of skin wound.

作者信息

Liu Zhengwei, Tang Wanze, Liu Jiayi, Han Yingying, Yan Qinnan, Dong Yuechao, Liu Xiaomei, Yang Dazhi, Ma Guixing, Cao Huiling

机构信息

Department of Biochemistry, School of Medicine, Southern University of Science and Technology, Guangdong Provincial Key Laboratory of Cell Microenvironment and Disease Research, Shenzhen Key Laboratory of Cell Microenvironment, Shenzhen, 518055, China.

Department of Biomedical Engineering, Southern University of Science and Technology, Shenzhen, 518055, China.

出版信息

Bioact Mater. 2022 Jul 1;20:610-626. doi: 10.1016/j.bioactmat.2022.06.008. eCollection 2023 Feb.

DOI:10.1016/j.bioactmat.2022.06.008
PMID:35846848
原文链接:https://pmc.ncbi.nlm.nih.gov/articles/PMC9256661/
Abstract

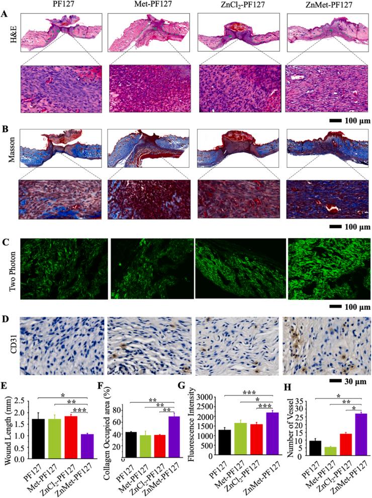
A novel sprayable adhesive is established (ZnMet-PF127) by the combination of a thermosensitive hydrogel (Pluronic F127, PF127) and a coordination complex of zinc and metformin (ZnMet). Here we demonstrate that ZnMet-PF127 potently promotes the healing of traumatic skin defect and burn skin injury by promoting cell proliferation, angiogenesis, collagen formation. Furthermore, we find that ZnMet could inhibit reactive oxygen species (ROS) production through activation of autophagy, thereby protecting cell from oxidative stress induced damage and promoting healing of skin wound. ZnMet complex exerts better effects on promoting skin wound healing than ZnCl or metformin alone. ZnMet complex also displays excellent antibacterial activity against or which could reduce the incidence of skin wound infections. Collectively, we demonstrate that sprayable PF127 could be used as a new drug delivery system for treatment of skin injury. The advantages of this sprayable system are obvious: (1) It is convenient to use; (2) The hydrogel can cover irregular skin defect sites evenly in a liquid state. In combination with this system, we establish a novel sprayable adhesive (ZnMet-PF127) and demonstrate that it is a potential clinical treatment for traumatic skin defect and burn skin injury.

摘要

通过热敏水凝胶(普朗尼克F127,PF127)与锌和二甲双胍的配位络合物(ZnMet)相结合,制备了一种新型可喷涂粘合剂(ZnMet-PF127)。在此,我们证明ZnMet-PF127通过促进细胞增殖、血管生成、胶原蛋白形成,有力地促进创伤性皮肤缺损和烧伤皮肤损伤的愈合。此外,我们发现ZnMet可通过激活自噬抑制活性氧(ROS)的产生,从而保护细胞免受氧化应激诱导的损伤并促进皮肤伤口愈合。ZnMet络合物在促进皮肤伤口愈合方面比单独的ZnCl或二甲双胍具有更好的效果。ZnMet络合物还对金黄色葡萄球菌或大肠杆菌显示出优异的抗菌活性,这可以降低皮肤伤口感染的发生率。总体而言,我们证明可喷涂的PF127可作为治疗皮肤损伤的新型药物递送系统。这种可喷涂系统的优点显而易见:(1)使用方便;(2)水凝胶可以液态均匀覆盖不规则的皮肤缺损部位。结合该系统,我们制备了一种新型可喷涂粘合剂(ZnMet-PF127),并证明它是创伤性皮肤缺损和烧伤皮肤损伤的潜在临床治疗方法。

https://cdn.ncbi.nlm.nih.gov/pmc/blobs/8707/9256661/4c436504819e/gr10.jpg
https://cdn.ncbi.nlm.nih.gov/pmc/blobs/8707/9256661/3c8fff5ecb92/ga1.jpg
https://cdn.ncbi.nlm.nih.gov/pmc/blobs/8707/9256661/f3168a009750/gr1.jpg
https://cdn.ncbi.nlm.nih.gov/pmc/blobs/8707/9256661/31ff3a5a6fbf/gr2.jpg
https://cdn.ncbi.nlm.nih.gov/pmc/blobs/8707/9256661/998c563b59fc/gr3.jpg
https://cdn.ncbi.nlm.nih.gov/pmc/blobs/8707/9256661/cebe2015cd53/gr4.jpg
https://cdn.ncbi.nlm.nih.gov/pmc/blobs/8707/9256661/159d73257210/gr5.jpg
https://cdn.ncbi.nlm.nih.gov/pmc/blobs/8707/9256661/03744abe839c/gr6.jpg
https://cdn.ncbi.nlm.nih.gov/pmc/blobs/8707/9256661/2584376cfcf4/gr7.jpg
https://cdn.ncbi.nlm.nih.gov/pmc/blobs/8707/9256661/65bf2a484926/gr8.jpg
https://cdn.ncbi.nlm.nih.gov/pmc/blobs/8707/9256661/0d967a50fd3a/gr9.jpg
https://cdn.ncbi.nlm.nih.gov/pmc/blobs/8707/9256661/4c436504819e/gr10.jpg
https://cdn.ncbi.nlm.nih.gov/pmc/blobs/8707/9256661/3c8fff5ecb92/ga1.jpg
https://cdn.ncbi.nlm.nih.gov/pmc/blobs/8707/9256661/f3168a009750/gr1.jpg
https://cdn.ncbi.nlm.nih.gov/pmc/blobs/8707/9256661/31ff3a5a6fbf/gr2.jpg
https://cdn.ncbi.nlm.nih.gov/pmc/blobs/8707/9256661/998c563b59fc/gr3.jpg
https://cdn.ncbi.nlm.nih.gov/pmc/blobs/8707/9256661/cebe2015cd53/gr4.jpg
https://cdn.ncbi.nlm.nih.gov/pmc/blobs/8707/9256661/159d73257210/gr5.jpg
https://cdn.ncbi.nlm.nih.gov/pmc/blobs/8707/9256661/03744abe839c/gr6.jpg
https://cdn.ncbi.nlm.nih.gov/pmc/blobs/8707/9256661/2584376cfcf4/gr7.jpg
https://cdn.ncbi.nlm.nih.gov/pmc/blobs/8707/9256661/65bf2a484926/gr8.jpg
https://cdn.ncbi.nlm.nih.gov/pmc/blobs/8707/9256661/0d967a50fd3a/gr9.jpg
https://cdn.ncbi.nlm.nih.gov/pmc/blobs/8707/9256661/4c436504819e/gr10.jpg

相似文献

1
A novel sprayable thermosensitive hydrogel coupled with zinc modified metformin promotes the healing of skin wound.一种新型的可喷涂热敏水凝胶与锌修饰的二甲双胍相结合可促进皮肤伤口愈合。
Bioact Mater. 2022 Jul 1;20:610-626. doi: 10.1016/j.bioactmat.2022.06.008. eCollection 2023 Feb.
2
Hydrogels containing KYNA promote angiogenesis and inhibit inflammation to improve the survival rate of multi-territory perforator flaps.含 KYNA 的水凝胶可促进血管生成并抑制炎症,从而提高多区域穿支皮瓣的成活率。
Biomed Pharmacother. 2024 May;174:116454. doi: 10.1016/j.biopha.2024.116454. Epub 2024 Apr 18.
3
Thermosensitive Hydrogel Loaded with Nickel-Copper Bimetallic Hollow Nanospheres with SOD and CAT Enzymatic-Like Activity Promotes Acute Wound Healing.负载具有超氧化物歧化酶和过氧化氢酶样活性的镍铜双金属空心纳米球的热敏水凝胶促进急性伤口愈合。
ACS Appl Mater Interfaces. 2022 Nov 16;14(45):50677-50691. doi: 10.1021/acsami.2c17242. Epub 2022 Nov 3.
4
Sprayable β-FeSi composite hydrogel for portable skin tumor treatment and wound healing.可喷涂的β-FeSi 复合水凝胶用于便携皮肤肿瘤治疗和伤口愈合。
Biomaterials. 2021 Dec;279:121225. doi: 10.1016/j.biomaterials.2021.121225. Epub 2021 Oct 28.
5
Sprayable hydrogel dressing accelerates wound healing with combined reactive oxygen species-scavenging and antibacterial abilities.喷雾型水凝胶敷料具有清除活性氧物种和抗菌的双重能力,可加速伤口愈合。
Acta Biomater. 2021 Apr 1;124:219-232. doi: 10.1016/j.actbio.2021.02.002. Epub 2021 Feb 6.
6
Pluronic F127 composite hydrogel for the repair of contraction suppressed full-thickness skin wounds in a rabbit model.用于修复兔模型中收缩抑制的全层皮肤伤口的普朗尼克F127复合水凝胶
Curr Res Transl Med. 2024 Dec;72(4):103458. doi: 10.1016/j.retram.2024.103458. Epub 2024 Jun 19.
7
Antibacterial adhesive injectable hydrogels with rapid self-healing, extensibility and compressibility as wound dressing for joints skin wound healing.抗菌黏附性可注射水凝胶,具有快速自修复、高拉伸和压缩性能,可用作关节皮肤伤口愈合的敷料。
Biomaterials. 2018 Nov;183:185-199. doi: 10.1016/j.biomaterials.2018.08.044. Epub 2018 Aug 24.
8
Sprayable TiC MXene hydrogel for wound healing and drug release system.用于伤口愈合和药物释放系统的可喷涂碳化钛MXene水凝胶
Mater Today Bio. 2023 Nov 28;23:100881. doi: 10.1016/j.mtbio.2023.100881. eCollection 2023 Dec.
9
Enhancing Wound Healing With Sprayable Hydrogel Releasing Multi Metallic Ions: Inspired by the Body's Endogenous Healing Mechanism.受人体内在愈合机制启发,利用可释放多金属离子的可喷涂水凝胶促进伤口愈合
Adv Healthc Mater. 2024 Dec;13(32):e2402024. doi: 10.1002/adhm.202402024. Epub 2024 Sep 3.
10
[Effects of reactive oxygen species-responsive antibacterial microneedles on the full-thickness skin defect wounds with bacterial colonization in diabetic mice].活性氧响应性抗菌微针治疗糖尿病小鼠全层皮肤缺损伴细菌定植伤口的效果
Zhonghua Shao Shang Za Zhi. 2021 Nov 20;37(11):1024-1035. doi: 10.3760/cma.j.cn501120-20210831-00299.

引用本文的文献

1
Design and Development of a Sprayable Hydrogel Based on Thermo/pH Dual-Responsive Polymer Incorporating (Neem) Extract for Wound Dressing Applications.基于热/ pH双响应聚合物并掺入印楝提取物的可喷涂水凝胶用于伤口敷料应用的设计与开发
Polymers (Basel). 2025 Aug 7;17(15):2157. doi: 10.3390/polym17152157.
2
Research progress on the advantages, mechanisms and design strategies of nanomaterials for immunomodulatory angiogenesis.纳米材料用于免疫调节性血管生成的优势、机制及设计策略的研究进展
Mater Today Bio. 2025 Jul 29;34:102147. doi: 10.1016/j.mtbio.2025.102147. eCollection 2025 Oct.
3
March5-mediated Trim28 degradation preserves islet β-cell function in mice.

本文引用的文献

1
Micro-Gel Ensembles for Accelerated Healing of Chronic Wound via pH Regulation.微凝胶聚集体通过 pH 调节加速慢性伤口愈合。
Adv Sci (Weinh). 2022 Aug;9(22):e2201254. doi: 10.1002/advs.202201254. Epub 2022 May 21.
2
Hypoxia‑induced mitophagy regulates proliferation, migration and odontoblastic differentiation of human dental pulp cells through FUN14 domain‑containing 1.缺氧诱导的线粒体自噬通过 FUN14 结构域包含蛋白 1 调节人牙髓细胞的增殖、迁移和成牙本质分化。
Int J Mol Med. 2022 May;49(5). doi: 10.3892/ijmm.2022.5128. Epub 2022 Apr 1.
3
Metformin alleviates dexamethasone-induced apoptosis by regulating autophagy via AMPK/mTOR/p70S6K in osteoblasts.
由March5介导的Trim28降解可维持小鼠胰岛β细胞功能。
Nat Commun. 2025 Aug 1;16(1):7073. doi: 10.1038/s41467-025-62587-z.
4
An overview of thermosensitive hydrogel based nanocomposites for high temperature and fire resistance applications.用于耐高温和防火应用的基于热敏水凝胶的纳米复合材料综述。
iScience. 2025 Jun 2;28(7):112810. doi: 10.1016/j.isci.2025.112810. eCollection 2025 Jul 18.
5
Multiplexing 3D Natural Scaffolds to Optimize the Repair and Regeneration of Chronic Diabetic Wounds.复用3D天然支架以优化慢性糖尿病伤口的修复与再生
Gels. 2025 Jun 3;11(6):430. doi: 10.3390/gels11060430.
6
Chitosan hydrogels loaded with CuSnS NSs for the treatment of second-degree burn wounds.负载硫化铜锡纳米片的壳聚糖水凝胶用于治疗二度烧伤创面
Sci Rep. 2025 Apr 11;15(1):12449. doi: 10.1038/s41598-024-84416-x.
7
Optimization and advances in negative pressure wound therapy for the management of necrotizing fasciitis in the upper limb.上肢坏死性筋膜炎治疗中负压伤口治疗的优化与进展
World J Orthop. 2025 Mar 18;16(3):105130. doi: 10.5312/wjo.v16.i3.105130.
8
New Perspectives of Hydrogels in Chronic Wound Management.水凝胶在慢性伤口处理中的新视角
Molecules. 2025 Feb 4;30(3):686. doi: 10.3390/molecules30030686.
9
Nitroxoline evidence amoebicidal activity against Acanthamoeba castellanii through DNA damage and the stress response pathways.硝羟喹啉通过DNA损伤和应激反应途径对卡氏棘阿米巴表现出杀阿米巴活性。
Int J Parasitol Drugs Drug Resist. 2025 Apr;27:100578. doi: 10.1016/j.ijpddr.2025.100578. Epub 2025 Jan 4.
10
Nanoenzymes-Integrated and Microenvironment Self-Adaptive Hydrogel for the Healing of Burn Injury and Post-Burn Depression.用于烧伤愈合及烧伤后抑郁治疗的纳米酶整合型微环境自适应水凝胶
Adv Sci (Weinh). 2025 Feb;12(7):e2413032. doi: 10.1002/advs.202413032. Epub 2024 Dec 25.
二甲双胍通过调节 AMPK/mTOR/p70S6K 通路诱导自噬减轻地塞米松诱导的成骨细胞凋亡。
Exp Cell Res. 2022 Jun 1;415(1):113120. doi: 10.1016/j.yexcr.2022.113120. Epub 2022 Mar 24.
4
Injectable thermo-sensitive and wide-crack self-healing hydrogel loaded with antibacterial anti-inflammatory dipotassium glycyrrhizate for full-thickness skin wound repair.负载抗菌抗炎甘草酸二钾的可注射热敏宽裂缝自愈合水凝胶用于全层皮肤伤口修复。
Acta Biomater. 2022 Apr 15;143:203-215. doi: 10.1016/j.actbio.2022.02.041. Epub 2022 Mar 1.
5
Chondroitin sulfate zinc with antibacterial properties and anti-inflammatory effects for skin wound healing.具有抗菌和抗炎作用的硫酸软骨素锌,用于皮肤创伤愈合。
Carbohydr Polym. 2022 Feb 15;278:118996. doi: 10.1016/j.carbpol.2021.118996. Epub 2021 Dec 11.
6
Efficacy and Safety of Metformin Use in Rheumatoid Arthritis: A Randomized Controlled Study.二甲双胍用于类风湿关节炎的疗效与安全性:一项随机对照研究。
Front Pharmacol. 2021 Sep 22;12:726490. doi: 10.3389/fphar.2021.726490. eCollection 2021.
7
Autophagy Activation by Hypoxia Regulates Angiogenesis and Apoptosis in Oxidized Low-Density Lipoprotein-Induced Preeclampsia.缺氧诱导的自噬激活调节氧化型低密度脂蛋白诱导的子痫前期中的血管生成和细胞凋亡。
Front Mol Biosci. 2021 Sep 9;8:709751. doi: 10.3389/fmolb.2021.709751. eCollection 2021.
8
Optimal Fluence and Duration of Low-Level Laser Therapy for Efficient Wound Healing in Mice.低强度激光疗法促进小鼠伤口高效愈合的最佳能量密度和持续时间
Ann Dermatol. 2021 Aug;33(4):318-323. doi: 10.5021/ad.2021.33.4.318. Epub 2021 Jul 1.
9
Metformin Inhibits Lipoteichoic Acid-Induced Oxidative Stress and Inflammation Through AMPK/NRF2/NF-κB Signaling Pathway in Bovine Mammary Epithelial Cells.二甲双胍通过AMPK/NRF2/NF-κB信号通路抑制脂磷壁酸诱导的牛乳腺上皮细胞氧化应激和炎症反应。
Front Vet Sci. 2021 Jun 28;8:661380. doi: 10.3389/fvets.2021.661380. eCollection 2021.
10
Autophagy Alters Bladder Angiogenesis and Improves Bladder Hyperactivity in the Pathogenesis of Ketamine-Induced Cystitis in a Rat Model.自噬改变膀胱血管生成并改善大鼠模型中氯胺酮诱导膀胱炎发病机制中的膀胱活动亢进。
Biology (Basel). 2021 May 30;10(6):488. doi: 10.3390/biology10060488.