Suppr超能文献

解析水稻与稻瘟病菌之间复杂的基因互作网络,鉴定出一个新的病原菌效应因子。

Disentangling the complex gene interaction networks between rice and the blast fungus identifies a new pathogen effector.

机构信息

Iwate Biotechnology Research Center, Kitakami, Iwate, Japan.

Crop Evolution Laboratory, Kyoto University, Mozume, Muko, Kyoto, Japan.

出版信息

PLoS Biol. 2023 Jan 19;21(1):e3001945. doi: 10.1371/journal.pbio.3001945. eCollection 2023 Jan.

Abstract

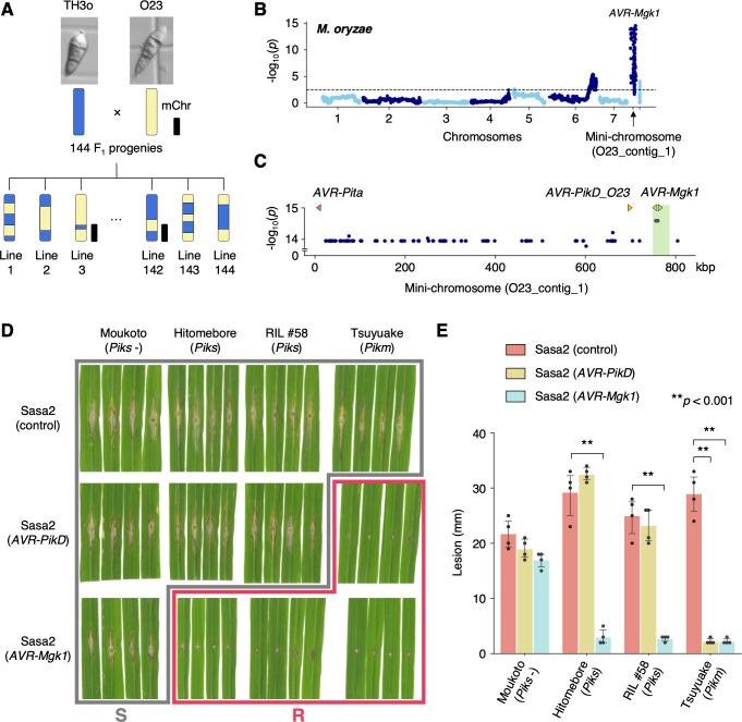
Studies focused solely on single organisms can fail to identify the networks underlying host-pathogen gene-for-gene interactions. Here, we integrate genetic analyses of rice (Oryza sativa, host) and rice blast fungus (Magnaporthe oryzae, pathogen) and uncover a new pathogen recognition specificity of the rice nucleotide-binding domain and leucine-rich repeat protein (NLR) immune receptor Pik, which mediates resistance to M. oryzae expressing the avirulence effector gene AVR-Pik. Rice Piks-1, encoded by an allele of Pik-1, recognizes a previously unidentified effector encoded by the M. oryzae avirulence gene AVR-Mgk1, which is found on a mini-chromosome. AVR-Mgk1 has no sequence similarity to known AVR-Pik effectors and is prone to deletion from the mini-chromosome mediated by repeated Inago2 retrotransposon sequences. AVR-Mgk1 is detected by Piks-1 and by other Pik-1 alleles known to recognize AVR-Pik effectors; recognition is mediated by AVR-Mgk1 binding to the integrated heavy metal-associated (HMA) domain of Piks-1 and other Pik-1 alleles. Our findings highlight how complex gene-for-gene interaction networks can be disentangled by applying forward genetics approaches simultaneously to the host and pathogen. We demonstrate dynamic coevolution between an NLR integrated domain and multiple families of effector proteins.

摘要

仅关注单一生物的研究可能无法识别宿主-病原体基因对基因相互作用的网络。在这里,我们整合了对水稻(Oryza sativa,宿主)和稻瘟病菌(Magnaporthe oryzae,病原体)的遗传分析,揭示了水稻核苷酸结合域和富含亮氨酸重复蛋白(NLR)免疫受体 Pik 的一种新的病原体识别特异性,该蛋白介导对表达无毒效应子基因 AVR-Pik 的 M. oryzae 的抗性。由 Pik-1 的等位基因编码的水稻 Piks-1,识别先前未知的由稻瘟病菌无毒基因 AVR-Mgk1 编码的效应子,该基因位于一个小型染色体上。AVR-Mgk1 与已知的 AVR-Pik 效应子没有序列相似性,并且易于由重复的 Inago2 反转录转座子序列介导从小染色体上缺失。AVR-Mgk1 被 Piks-1 和其他已知识别 AVR-Pik 效应子的 Pik-1 等位基因识别;识别是由 AVR-Mgk1 与 Piks-1 和其他 Pik-1 等位基因的整合重金属相关(HMA)结构域结合介导的。我们的研究结果强调了如何通过同时应用正向遗传学方法对宿主和病原体进行研究,来揭示复杂的基因对基因相互作用网络。我们证明了 NLR 整合结构域和多个效应蛋白家族之间的动态协同进化。

https://cdn.ncbi.nlm.nih.gov/pmc/blobs/e911/9851567/64bc5ae55e76/pbio.3001945.g001.jpg

文献AI研究员

20分钟写一篇综述,助力文献阅读效率提升50倍。

立即体验

用中文搜PubMed

大模型驱动的PubMed中文搜索引擎

马上搜索

文档翻译

学术文献翻译模型,支持多种主流文档格式。

立即体验