• 文献检索
  • 文档翻译
  • 深度研究
  • 学术资讯
  • Suppr Zotero 插件Zotero 插件
  • 邀请有礼
  • 套餐&价格
  • 历史记录
应用&插件
Suppr Zotero 插件Zotero 插件浏览器插件Mac 客户端Windows 客户端微信小程序
定价
高级版会员购买积分包购买API积分包
服务
文献检索文档翻译深度研究API 文档MCP 服务
关于我们
关于 Suppr公司介绍联系我们用户协议隐私条款
关注我们

Suppr 超能文献

核心技术专利:CN118964589B侵权必究
粤ICP备2023148730 号-1Suppr @ 2026

文献检索

告别复杂PubMed语法,用中文像聊天一样搜索,搜遍4000万医学文献。AI智能推荐,让科研检索更轻松。

立即免费搜索

文件翻译

保留排版,准确专业,支持PDF/Word/PPT等文件格式,支持 12+语言互译。

免费翻译文档

深度研究

AI帮你快速写综述,25分钟生成高质量综述,智能提取关键信息,辅助科研写作。

立即免费体验

通过集体最优传输筛选空间转录组学中的细胞间通讯。

Screening cell-cell communication in spatial transcriptomics via collective optimal transport.

机构信息

Department of Mathematics and Center for Research in Scientific Computation, North Carolina State University, Raleigh, NC, USA.

Department of Mathematics, The George Washington University, Washington, DC, USA.

出版信息

Nat Methods. 2023 Feb;20(2):218-228. doi: 10.1038/s41592-022-01728-4. Epub 2023 Jan 23.

DOI:10.1038/s41592-022-01728-4
PMID:36690742
原文链接:https://pmc.ncbi.nlm.nih.gov/articles/PMC9911355/
Abstract

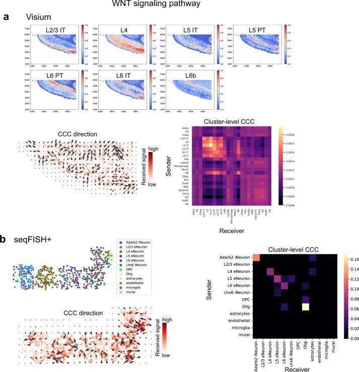
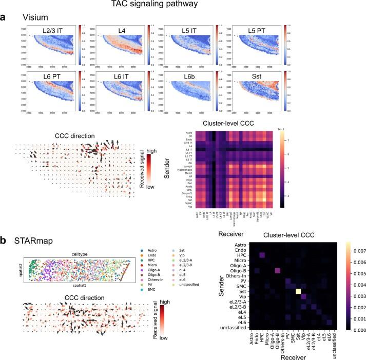
Spatial transcriptomic technologies and spatially annotated single-cell RNA sequencing datasets provide unprecedented opportunities to dissect cell-cell communication (CCC). However, incorporation of the spatial information and complex biochemical processes required in the reconstruction of CCC remains a major challenge. Here, we present COMMOT (COMMunication analysis by Optimal Transport) to infer CCC in spatial transcriptomics, which accounts for the competition between different ligand and receptor species as well as spatial distances between cells. A collective optimal transport method is developed to handle complex molecular interactions and spatial constraints. Furthermore, we introduce downstream analysis tools to infer spatial signaling directionality and genes regulated by signaling using machine learning models. We apply COMMOT to simulation data and eight spatial datasets acquired with five different technologies to show its effectiveness and robustness in identifying spatial CCC in data with varying spatial resolutions and gene coverages. Finally, COMMOT identifies new CCCs during skin morphogenesis in a case study of human epidermal development.

摘要

空间转录组学技术和带有空间注释的单细胞 RNA 测序数据集为剖析细胞间通讯(CCC)提供了前所未有的机会。然而,在重建 CCC 时纳入空间信息和复杂的生化过程仍然是一个主要挑战。在这里,我们提出了 COMMOT(通过最优传输进行通讯分析)来推断空间转录组学中的 CCC,它考虑了不同配体和受体种类之间的竞争以及细胞之间的空间距离。我们开发了一种集体最优传输方法来处理复杂的分子相互作用和空间约束。此外,我们引入了下游分析工具,使用机器学习模型推断空间信号的方向性和受信号调控的基因。我们将 COMMOT 应用于模拟数据和使用五种不同技术获得的八个空间数据集,以展示其在不同空间分辨率和基因覆盖率的数据中识别空间 CCC 的有效性和鲁棒性。最后,COMMOT 在人类表皮发育的一个案例研究中识别了皮肤形态发生过程中的新 CCC。

https://cdn.ncbi.nlm.nih.gov/pmc/blobs/bd6b/9911355/48a375a16944/41592_2022_1728_Fig11_ESM.jpg
https://cdn.ncbi.nlm.nih.gov/pmc/blobs/bd6b/9911355/fb63dabe983f/41592_2022_1728_Fig1_HTML.jpg
https://cdn.ncbi.nlm.nih.gov/pmc/blobs/bd6b/9911355/7015c98e651e/41592_2022_1728_Fig2_HTML.jpg
https://cdn.ncbi.nlm.nih.gov/pmc/blobs/bd6b/9911355/1bfbbbf13491/41592_2022_1728_Fig3_HTML.jpg
https://cdn.ncbi.nlm.nih.gov/pmc/blobs/bd6b/9911355/599c5d48bc6d/41592_2022_1728_Fig4_HTML.jpg
https://cdn.ncbi.nlm.nih.gov/pmc/blobs/bd6b/9911355/ef62651232aa/41592_2022_1728_Fig5_HTML.jpg
https://cdn.ncbi.nlm.nih.gov/pmc/blobs/bd6b/9911355/d246a9ba28d5/41592_2022_1728_Fig6_ESM.jpg
https://cdn.ncbi.nlm.nih.gov/pmc/blobs/bd6b/9911355/5790c2d1dbf4/41592_2022_1728_Fig7_ESM.jpg
https://cdn.ncbi.nlm.nih.gov/pmc/blobs/bd6b/9911355/c5b6fdc40932/41592_2022_1728_Fig8_ESM.jpg
https://cdn.ncbi.nlm.nih.gov/pmc/blobs/bd6b/9911355/5464073a21d3/41592_2022_1728_Fig9_ESM.jpg
https://cdn.ncbi.nlm.nih.gov/pmc/blobs/bd6b/9911355/0dca204996a5/41592_2022_1728_Fig10_ESM.jpg
https://cdn.ncbi.nlm.nih.gov/pmc/blobs/bd6b/9911355/48a375a16944/41592_2022_1728_Fig11_ESM.jpg
https://cdn.ncbi.nlm.nih.gov/pmc/blobs/bd6b/9911355/fb63dabe983f/41592_2022_1728_Fig1_HTML.jpg
https://cdn.ncbi.nlm.nih.gov/pmc/blobs/bd6b/9911355/7015c98e651e/41592_2022_1728_Fig2_HTML.jpg
https://cdn.ncbi.nlm.nih.gov/pmc/blobs/bd6b/9911355/1bfbbbf13491/41592_2022_1728_Fig3_HTML.jpg
https://cdn.ncbi.nlm.nih.gov/pmc/blobs/bd6b/9911355/599c5d48bc6d/41592_2022_1728_Fig4_HTML.jpg
https://cdn.ncbi.nlm.nih.gov/pmc/blobs/bd6b/9911355/ef62651232aa/41592_2022_1728_Fig5_HTML.jpg
https://cdn.ncbi.nlm.nih.gov/pmc/blobs/bd6b/9911355/d246a9ba28d5/41592_2022_1728_Fig6_ESM.jpg
https://cdn.ncbi.nlm.nih.gov/pmc/blobs/bd6b/9911355/5790c2d1dbf4/41592_2022_1728_Fig7_ESM.jpg
https://cdn.ncbi.nlm.nih.gov/pmc/blobs/bd6b/9911355/c5b6fdc40932/41592_2022_1728_Fig8_ESM.jpg
https://cdn.ncbi.nlm.nih.gov/pmc/blobs/bd6b/9911355/5464073a21d3/41592_2022_1728_Fig9_ESM.jpg
https://cdn.ncbi.nlm.nih.gov/pmc/blobs/bd6b/9911355/0dca204996a5/41592_2022_1728_Fig10_ESM.jpg
https://cdn.ncbi.nlm.nih.gov/pmc/blobs/bd6b/9911355/48a375a16944/41592_2022_1728_Fig11_ESM.jpg

相似文献

1
Screening cell-cell communication in spatial transcriptomics via collective optimal transport.通过集体最优传输筛选空间转录组学中的细胞间通讯。
Nat Methods. 2023 Feb;20(2):218-228. doi: 10.1038/s41592-022-01728-4. Epub 2023 Jan 23.
2
Revealing cell-cell communication pathways with their spatially coupled gene programs.揭示具有空间偶联基因程序的细胞间通讯途径。
Brief Bioinform. 2024 Mar 27;25(3). doi: 10.1093/bib/bbae202.
3
Deciphering cell-cell communication at single-cell resolution for spatial transcriptomics with subgraph-based graph attention network.基于子图的图注意网络在单细胞分辨率下对空间转录组学进行细胞间通讯解码。
Nat Commun. 2024 Aug 18;15(1):7101. doi: 10.1038/s41467-024-51329-2.
4
Dissecting multilayer cell-cell communications with signaling feedback loops from spatial transcriptomics data.利用空间转录组学数据剖析具有信号反馈回路的多层细胞间通讯。
Genome Res. 2025 Jun 2;35(6):1400-1414. doi: 10.1101/gr.279857.124.
5
Extracellular vesicle-derived miRNA-mediated cell-cell communication inference for single-cell transcriptomic data with miRTalk.利用miRTalk对单细胞转录组数据进行细胞外囊泡衍生的miRNA介导的细胞间通讯推断。
Genome Biol. 2025 Apr 14;26(1):95. doi: 10.1186/s13059-025-03566-x.
6
Computational exploration of cellular communication in skin from emerging single-cell and spatial transcriptomic data.利用新兴的单细胞和空间转录组数据对皮肤中的细胞通讯进行计算探索。
Biochem Soc Trans. 2022 Feb 28;50(1):297-308. doi: 10.1042/BST20210863.
7
The promising application of cell-cell interaction analysis in cancer from single-cell and spatial transcriptomics.单细胞和空间转录组学中细胞间相互作用分析在癌症中的应用前景。
Semin Cancer Biol. 2023 Oct;95:42-51. doi: 10.1016/j.semcancer.2023.07.001. Epub 2023 Jul 15.
8
Computational solutions for spatial transcriptomics.空间转录组学的计算解决方案。
Comput Struct Biotechnol J. 2022 Sep 1;20:4870-4884. doi: 10.1016/j.csbj.2022.08.043. eCollection 2022.
9
SpaGraphCCI: Spatial cell-cell communication inference through GAT-based co-convolutional feature integration.SpaGraphCCI:通过基于图注意力网络的共卷积特征整合进行空间细胞间通信推断
IET Syst Biol. 2025 Jan-Dec;19(1):e70000. doi: 10.1049/syb2.70000.
10
Deconvolution and inference of spatial communication through optimization algorithm for spatial transcriptomics.通过空间转录组学优化算法进行空间通信的去卷积与推断
Commun Biol. 2025 Feb 14;8(1):235. doi: 10.1038/s42003-025-07625-8.

引用本文的文献

1
SYNCHRONIZED OPTIMAL TRANSPORT FOR JOINT MODELING OF DYNAMICS ACROSS MULTIPLE SPACES.用于跨多个空间动态联合建模的同步最优传输
SIAM J Appl Math. 2025;85(1):341-365. doi: 10.1137/24m1667555. Epub 2025 Feb 11.
2
Subcellular spatial transcriptomics reveals immune-stromal crosstalk within the synovium of patients with juvenile idiopathic arthritis.亚细胞空间转录组学揭示幼年特发性关节炎患者滑膜内免疫-基质细胞间的相互作用。
medRxiv. 2025 Aug 8:2025.08.05.25332835. doi: 10.1101/2025.08.05.25332835.
3
Supervised Gromov-Wasserstein Optimal Transport with Metric-Preserving Constraints.

本文引用的文献

1
Decoding functional cell-cell communication events by multi-view graph learning on spatial transcriptomics.通过在空间转录组学上进行多视图图学习来解码功能细胞间通讯事件。
Brief Bioinform. 2023 Sep 22;24(6). doi: 10.1093/bib/bbad359.
2
SpatialDM for rapid identification of spatially co-expressed ligand-receptor and revealing cell-cell communication patterns.空间 DM 用于快速识别空间共表达的配体-受体,并揭示细胞间通讯模式。
Nat Commun. 2023 Jul 6;14(1):3995. doi: 10.1038/s41467-023-39608-w.
3
Inferring a spatial code of cell-cell interactions across a whole animal body.
具有度量保持约束的监督Gromov-Wasserstein最优传输
SIAM J Math Data Sci. 2025;7(1):301-328. doi: 10.1137/24m1630499. Epub 2025 Feb 20.
4
Connectome-constrained ligand-receptor interaction analysis for understanding brain network communication.用于理解脑网络通信的连接体约束配体-受体相互作用分析
Nat Commun. 2025 Sep 2;16(1):8179. doi: 10.1038/s41467-025-63204-9.
5
Quantifying Landscape and Flux from Single-Cell Omics: Unraveling the Physical Mechanisms of Cell Function.量化单细胞组学中的景观与通量:揭示细胞功能的物理机制
JACS Au. 2025 Aug 7;5(8):3738-3757. doi: 10.1021/jacsau.5c00620. eCollection 2025 Aug 25.
6
Intercellular signaling reinforces single-cell level phenotypic transitions and facilitates robust re-equilibrium of heterogeneous cancer cell populations.细胞间信号传导强化单细胞水平的表型转变,并促进异质性癌细胞群体的稳固再平衡。
Cell Commun Signal. 2025 Aug 28;23(1):386. doi: 10.1186/s12964-025-02405-7.
7
Finding spatially variable ligand-receptor interactions with functional support from downstream genes.在下游基因的功能支持下寻找空间可变的配体-受体相互作用。
Nat Commun. 2025 Aug 21;16(1):7784. doi: 10.1038/s41467-025-62988-0.
8
FAHD1-mediated pyruvate metabolism in hepatocellular carcinoma: Multi-omics and causal genetic evidence.FAHD1介导的肝细胞癌丙酮酸代谢:多组学及因果遗传学证据
HGG Adv. 2025 Aug 14;6(4):100494. doi: 10.1016/j.xhgg.2025.100494.
9
Multimodal spatial transcriptomic characterization of mouse kidney injury and repair.小鼠肾损伤与修复的多模态空间转录组学特征分析
Nat Commun. 2025 Aug 14;16(1):7567. doi: 10.1038/s41467-025-62599-9.
10
Immune disease dialogue of chemokine-based cell communications as revealed by single-cell RNA sequencing meta-analysis.基于趋化因子的细胞通讯在免疫疾病中的对话:单细胞RNA测序荟萃分析揭示
Front Syst Biol. 2024 Dec 12;4:1466368. doi: 10.3389/fsysb.2024.1466368. eCollection 2024.
推断整个动物体内细胞间相互作用的空间代码。
PLoS Comput Biol. 2022 Nov 17;18(11):e1010715. doi: 10.1371/journal.pcbi.1010715. eCollection 2022 Nov.
4
Modeling intercellular communication in tissues using spatial graphs of cells.使用细胞的空间图对组织中的细胞间通讯进行建模。
Nat Biotechnol. 2023 Mar;41(3):332-336. doi: 10.1038/s41587-022-01467-z. Epub 2022 Oct 27.
5
Knowledge-graph-based cell-cell communication inference for spatially resolved transcriptomic data with SpaTalk.基于知识图谱的细胞间通讯推断,用于具有 SpaTalk 的空间分辨转录组学数据。
Nat Commun. 2022 Jul 30;13(1):4429. doi: 10.1038/s41467-022-32111-8.
6
De novo reconstruction of cell interaction landscapes from single-cell spatial transcriptome data with DeepLinc.利用 DeepLinc 从单细胞空间转录组数据中从头重建细胞相互作用图谱。
Genome Biol. 2022 Jun 3;23(1):124. doi: 10.1186/s13059-022-02692-0.
7
Explainable multiview framework for dissecting spatial relationships from highly multiplexed data.用于从高度多重化数据中剖析空间关系的可解释多视图框架。
Genome Biol. 2022 Apr 14;23(1):97. doi: 10.1186/s13059-022-02663-5.
8
Squidpy: a scalable framework for spatial omics analysis.鱿鱼皮:一种用于空间组学分析的可扩展框架。
Nat Methods. 2022 Feb;19(2):171-178. doi: 10.1038/s41592-021-01358-2. Epub 2022 Jan 31.
9
Identify, quantify and characterize cellular communication from single-cell RNA sequencing data with scSeqComm.使用scSeqComm从单细胞RNA测序数据中识别、量化和表征细胞间通讯。
Bioinformatics. 2022 Mar 28;38(7):1920-1929. doi: 10.1093/bioinformatics/btac036.
10
The imprinted Igf2-Igf2r axis is critical for matching placental microvasculature expansion to fetal growth.印迹的 Igf2-Igf2r 轴对于匹配胎盘微血管扩张与胎儿生长至关重要。
Dev Cell. 2022 Jan 10;57(1):63-79.e8. doi: 10.1016/j.devcel.2021.12.005. Epub 2021 Dec 27.