Suppr超能文献

DSO算法在基于三二极管模型的太阳能光伏系统参数估计中的应用。

Application of DSO algorithm for estimating the parameters of triple diode model-based solar PV system.

作者信息

Kumari P Ashwini, Basha C H Hussaian, Puppala Rajendhar, Fathima Fini, Dhanamjayulu C, Chinthaginjala Ravikumar, Mohammad Faruq, Khan Baseem

机构信息

School of Electrical and Electronics Engineering, Reva University, Bangalore, India.

NITTE Meenakshi Institute of Technology (Autonomous), Bengaluru, India.

出版信息

Sci Rep. 2024 Feb 16;14(1):3867. doi: 10.1038/s41598-024-53582-3.

Abstract

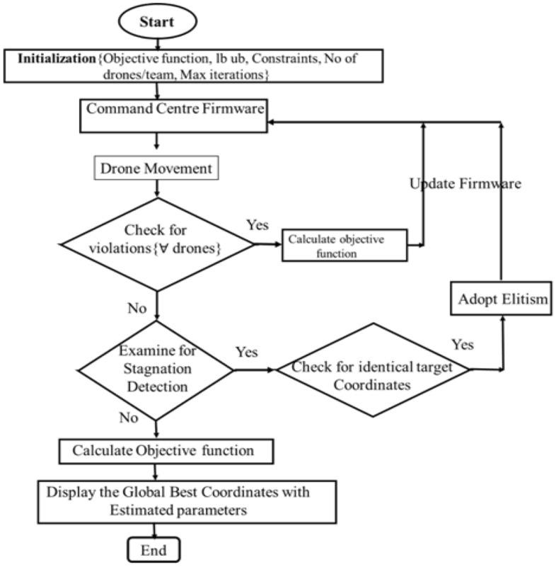
Solar Photovoltaic (SPV) technology advancements are primarily aimed at decarbonizing and enhancing the resiliency of the energy grid. Incorporating SPV is one of the ways to achieve the goal of energy efficiency. Because of the nonlinearity, modeling of SPV is a very difficult process. Identification of variables in a lumped electric circuit model is required for accurate modeling of the SPV system. This paper presents a new state-of-the-art control technique based on human artefacts dubbed Drone Squadron Optimization for estimating 15 parameters of a three-diode equivalent model solar PV system. The suggested method simulates a nonlinear relationship between the P-V and I-V performance curves, lowering the difference between experimental and calculated data. To evaluate the adaptive performance in every climatic state, two different test cases with commercial PV cells, RTC France and photo watt-201, are used. The proposed method provides a more accurate parameter estimate. To validate the recommended approach's performance, the data are compared to the results of the most recent and powerful methodologies in the literature. For the RTC and PWP Photo Watt Cell, the DSO technique has the lowest Root Mean Square Error (RMSE) of 6.7776 × 10 and 0.002310324 × 10, respectively.

摘要

太阳能光伏(SPV)技术进步主要旨在使电网脱碳并增强其弹性。纳入SPV是实现能源效率目标的方法之一。由于其非线性特性,SPV建模是一个非常困难的过程。为了对SPV系统进行精确建模,需要识别集总电路模型中的变量。本文提出了一种基于人工制品的新型先进控制技术——无人机中队优化,用于估计三二极管等效模型太阳能光伏系统的15个参数。所建议的方法模拟了P-V和I-V性能曲线之间的非线性关系,降低了实验数据和计算数据之间的差异。为了评估在每种气候状态下的自适应性能,使用了两种不同的商业光伏电池测试案例,即法国RTC和光瓦特-201。所提出的方法提供了更准确的参数估计。为了验证所建议方法的性能,将数据与文献中最新且强大的方法的结果进行了比较。对于RTC和PWP光瓦特电池,DSO技术的均方根误差(RMSE)分别最低,为6.7776×10和0.002310324×10。

https://cdn.ncbi.nlm.nih.gov/pmc/blobs/0451/10873396/7e82d2db445c/41598_2024_53582_Fig1_HTML.jpg

文献AI研究员

20分钟写一篇综述,助力文献阅读效率提升50倍。

立即体验

用中文搜PubMed

大模型驱动的PubMed中文搜索引擎

马上搜索

文档翻译

学术文献翻译模型,支持多种主流文档格式。

立即体验