Suppr超能文献

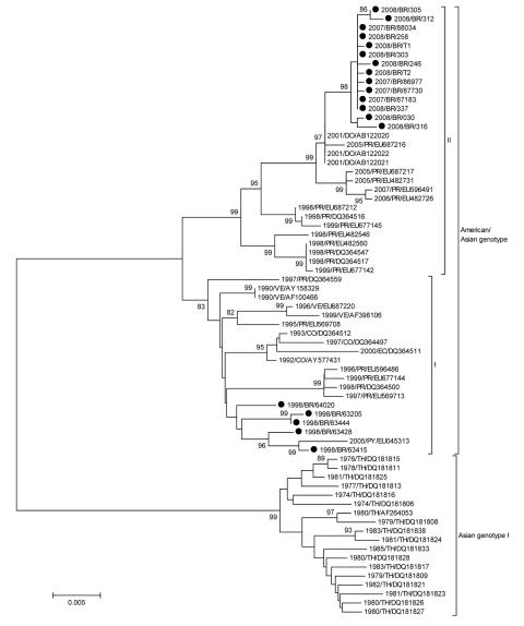
Two lineages of dengue virus type 2, Brazil.

作者信息

Oliveira Michelli Faria, Galvao Araujo Joselio Maria, Ferreira Orlando Costa, Ferreira Davis Fernandes, Lima Dirce Bonfim, Santos Flavia Barreto, Schatzmayr Hermann Goncalves, Tanuri Amilcar, Ribeiro Nogueira Rita Maria

出版信息

Emerg Infect Dis. 2010 Mar;16(3):576-8. doi: 10.3201/eid1603.090996.

Abstract
摘要
https://cdn.ncbi.nlm.nih.gov/pmc/blobs/edfd/3322019/5a06c22b9722/09-0996-F.jpg

文献检索

告别复杂PubMed语法,用中文像聊天一样搜索,搜遍4000万医学文献。AI智能推荐,让科研检索更轻松。

立即免费搜索

文件翻译

保留排版,准确专业,支持PDF/Word/PPT等文件格式,支持 12+语言互译。

免费翻译文档

深度研究

AI帮你快速写综述,25分钟生成高质量综述,智能提取关键信息,辅助科研写作。

立即免费体验